Crutchfield Vehicle Specific Instructions How To Remove The Radio
Element Thermostat Installation Guide
Satellite Fibre Irs Tv System Ark Fibre Optics
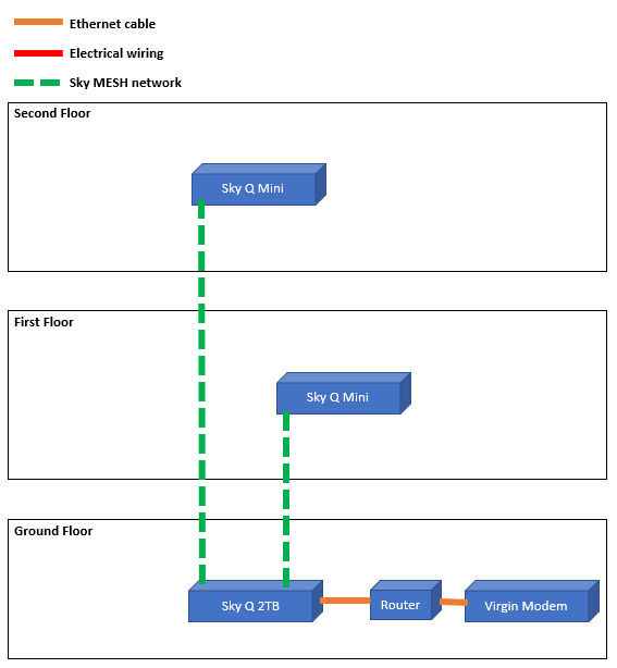
Sky Box Wiring Diagram Just Wiring Diargams
Sky Q Through Rf Setup Help Avforums
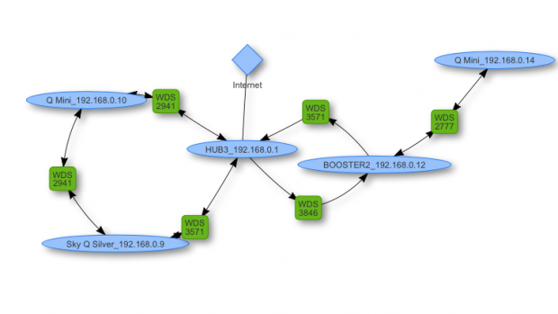
Sky Q Network Paths And Stp Ubiquiti Community
Do I Need A New Distribution Amp Avforums
Sky Q Ethernet Connection Problems Page 4 Sky Community
Diy Light Up Shoes Learn Sparkfun Com
Connecting Tv Sky Box Dvd Recorder Vcr Ecoustics Com
How To Fix Sky Q Connectivity Problems Expert Reviews
Sky Q Network Paths And Stp Ubiquiti Community
Question Distributing Sky Hd Over Cat 5 6 To Multiple Rooms
Home Automation Wireless Or Wired Cat6 Or 5 Avforums
Toyota Celica Wiring Diagram Cars Of Japan Vehicles
Home High Definition Hdmi Distribution Options
Vip Wiring Diagram Schematic Wiring Diagram E11


No comments:
Post a Comment